11+ Cuadro Sinoptico Ciencia Background

11+ Cuadro Sinoptico Ciencia Background

Vías de administración de 3 fármacos.

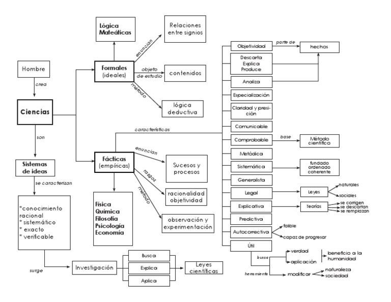
11+ Cuadro Sinoptico Ciencia Background. Es un resumen esquemático de la información que por su presentación permite visualizar la estructura y organización de los contenidos expuestos en un texto. Cuadro sinóptico ✓ te explicamos qué es un cuadro sinóptico, para qué sirve y su utilidad en el ámbito educativo.

Biblioteca Hibrida Acceso Universal A La Informacion Pagina 3
Biblioteca Hibrida Acceso Universal A La Informacion Pagina 3 from anjo09.files.wordpress.com
Un cuadro sinóptico es una forma de mostrar y organizar las ideas, ciertos temas o textos. Cuadro sinóptico ✓ te explicamos qué es un cuadro sinóptico, para qué sirve y su utilidad en el ámbito educativo. ¿cómo se hace un cuadro sinóptico?

Se trata de una especie de resumen sencillo presentado.

Un cuadro sinóptico —también conocido como cuadro de conceptos— es una forma de expresión visual de ideas o textos ampliamente utilizados como recursos instruccionales que comunican la estructura lógica de la información. Un cuadro sinóptico es una forma visual de resumir y organizar ideas, (de izquierda a derecha) con temas, subtemas y conceptos por medio del uso de llaves, u otro tipo de conectores. Published on mar 23, 2012. Con un cuadro sinóptico es posible contrastar diferentes teorías o pensamientos.